部门概况
规章制度
新生指南
新生入馆指南
图书馆攻略
书香山青
党建工作
您的位置:
首页
> 服务 >
教材服务
> 正文
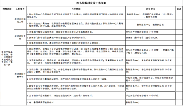
图书馆教材发放工作须知
作者: 编辑:
复审:
终审: 来源: 发布时间:2019-01-09